はじめに|この記事でわかること
相続の手続きは、ただでさえ慣れない作業で分からないことが多いものですが、相続手続きを簡単にするために、法定相続情報一覧図を作ったほうが良いという話を聞いたことがあるかもしれません。
相続手続きの中でも、「法定相続情報一覧図」は手続きの簡略化にとても便利な書類です。しかし、初めての方にとっては「どうやって書くの?」「自分で作れるの?」「ひな形はあるの?」と疑問が多いのではないでしょうか。
この記事では、これから相続手続きを進める方に向けて、「法定相続情報一覧図」のひな形と記載例を用いながら、初心者でも迷わず自分で作成できるように分かりやすく解説します。書類作成に必要な準備から、実際の書き方、提出の手続きまで、ひとつずつステップを追って解説します。
法定相続情報一覧図とは?【基礎知識】

「法定相続情報一覧図」とは、相続人と被相続人との関係を一覧で示す書類で、法務局に提出して認証文を付けてもらう書類です。これを取得しておくと、銀行口座の名義変更や不動産の相続登記などがスムーズに進みます。
相続が始まると、まず初めに行うことが、戸籍謄本集めです。令和6年3月1日から、戸籍法の一部が改正され、相続人の確定に必要となる戸籍謄本の取得がとても簡単になりました!直系親族であれば近くの役所に行き、相続手続きに必要となる戸籍謄本一式が簡単に取得できるので、手続きの負担はとても減ったと思います。
ですが、戸籍謄本をもらったとき、何枚も戸籍謄本があり、その量にびっくりされる方も多いかと思います。相続手続きでは、その戸籍謄本の束が必要となります。
法定相続情報一覧図は、その戸籍謄本の束とともに、相続関係を一覧にした図「法定相続情報一覧図」を法務局に提出し、登記官の認証を得ると、「法定相続情報一覧図」が戸籍謄本の束の代わりとなり、一枚で相続手続きを進められるという大変便利な書類です。
通常は、銀行解約にしても、不動産の相続登記にしても戸籍謄本の束を使うのですが、「法定相続情報一覧図」を作成しておくと、戸籍謄本の束の代わりに使えるので、銀行の数が多い方には時短にもなりますし、戸籍謄本の束を複数集めなくても良いため、節約にもなります。法務局は無料で行ってくれるので、作成できるなら作ったほうが良いおすすめの書類です。
法定相続情報一覧図の作成の流れと、必要書類

法定相続情報の作成の流れ
法定相続情報一覧図を作成の流れをまずご紹介します。
- 必要書類の収集
- 法定相続情報の作成
- 法務局に提出(窓口または郵送)
- 法定相続情報一覧図の受取
大きな流れは上記の4ステップです。まず、一番重要なのが必要書類の収集です。
法定相続情報の作成に必要となる書類
- 被相続人(亡くなった人)の出生から死亡までの戸籍謄本
- 被相続人の住民票の除票
- 相続人の戸籍謄本
- 相続人の住所を法定相続情報に載せる場合には、その相続人の住民票
- 作成した「法定相続情報一覧図」
- 法定相続情報一覧図の保管及び交付の申出書
法定相続情報の作成に必要となる書類の取得方法
上記1から順に取得方法をご案内します。
1,被相続人(亡くなった人)の出生から死亡までの戸籍謄本については、お近くの役所の窓口で被相続人の出生から死亡までの戸籍謄本を請求すれば一式取得できます。広域請求という請求方法なのですが、相続人が請求する必要があるため、相続人でない人、例えば相続人である夫の代理で、妻が請求するなどはできません。
2,被相続人の住民票の除票は1の書類を請求する際に一緒にもらいましょう。
3,相続人の戸籍謄本は現在の戸籍謄本(最新)を取得します。
4,相続人の住民票は、法定相続情報に住所を記載したい場合だけ必要となります。他の相続手続きで住民票は必要となることが多いので、取得して法定相続情報に載せると便利です。
5,作成した法定相続情報一覧図 この作り方は後述します。
6,法定相続情報一覧図の保管及び交付の申出書は法務局のサイトからダウンロードできますし、窓口でも取得できます。以下に法務局からダウンロードしたファイルを添付しますので、こちらもご利用可能です。また、法務局の記入例もありますので参考にしてください。
法定相続情報一覧図の作成方法 書き方の具体的な手順とポイント
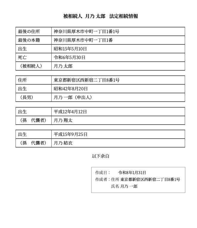
まず、完成形を見てみましょう。下記はシンプルな相続関係です。父が亡くなり、相続人は妻と子が3人いる場合です。法定相続情報に記載すべき情報は非常に少ないため、簡単そうですよね。

記載にあたり、いくつかポイントがありますので、下記に記します。
被相続人欄の書き方
- 最後の住所 住民票の除票に記載の住所を、住民票のとおりに記載する。
- 最後の本籍 戸籍謄本に記載のとおり正確に記載する。
- 氏名 戸籍謄本のとおり、正確に記載する。特に漢字が旧字体である場合には、戸籍謄本のとおり旧字体で記載する。
- 出生 生年月日を戸籍謄本に記載のとおり記載する
- 死亡 死亡日を戸籍謄本に記載のとおり記載する
相続人の書き方
- 続柄は、被相続人から見た続柄を記載する。父、母、夫、長男、二男、孫、甥、姪
- 法定相続情報の作成を法務局に申し出る人に(申出人)と明記する。
- 相続人の住所を記載する場合には、住民票のとおり記載する。
相続人の書き方 注意すべきポイント
法定相続情報に記載できる人は、相続開始時点で相続人である人のみです。例えば、父が亡くなる前に亡くなった子Aがいた場合、Aは法定相続情報に載せることはできません。もしAに子供がいる場合、代襲者となり、相続人になりますので、Aは(被代襲者)として死亡日を記載しますが、氏名は載せません。代襲者は記載します。代襲者がいるパターンの詳細は後述する書き方でご説明します。
相続人の特定方法については下記の記事を参考にしてください。
相続関係者の線の結び方
婚姻関係にある(あった)場合には二重線を引きます。死亡日時点で婚姻関係にあった者はもちろん二重線で結びますが、過去に婚姻関係にあった場合でも二重線を書きます。
それ以外の場合には一線を使用すると分かりやすいです。
【記載例】法定相続情報一覧図の作成 相続関係別の書き方
法定相続情報は相続関係によって記載方法が変わってきますので、代表的な相続関係の記載例を挙げていきます。
相続人が配偶者と子
配偶者と子供が存命の場合、こちらのパターンとなります。子供の内、親よりも先に他界している子がいる場合には、相続人になりませんので、該当する子の情報は記載しません。

もし親より先に他界した子に子がいる場合(被相続人の孫)には、孫が代襲者として相続人になりますので、下記の法定相続情報一覧図「子が1人亡くなっていて代襲者がいる場合(孫が相続人)」になります。
子が1人亡くなっていて代襲者がいる場合(孫が相続人)

相続人が子のみ
配偶者が既に他界していて、子供だけが相続人となる場合には、こちらの形となります。配偶者は既に死亡しているため、情報は載せず、(夫)(妻)などの続柄のみを記載します。

相続人は子のみだが、前妻の子がいる場合
前妻の子がいる場合には、下記のようになります。前妻は相続人ではありませんので、氏名等の詳細は記載せず、性別だけを載せると良いでしょう。過去に婚姻関係があったため、父と女(前妻)は二重線で結びます。

相続人は子のみだが、婚姻関係になかった子がいる場合
婚姻関係がなくても、認知している子供(非嫡出子)がいる場合には、下記のようになります。相手方の女性は婚姻関係がないため、相続人とはなりませんので、性別だけを記載し、父と女性は一線で結びます。

なお、上記のケースは被相続人と両親が同じ兄弟が1人、父親だけが同じ兄弟が1人いる形です。この場合、両親が同じ兄弟を「全血兄弟」と呼び、片親だけが同じ兄弟を「半血兄弟」と呼びます。全血兄弟と半血兄弟だと法定相続割合に違いがあります。詳細については下記の記事を参考にしてください。
相続人が配偶者と兄弟
被相続人に子供がいない場合、配偶者と親が相続人になりますが、両親が他界している場合には、配偶者と兄弟が相続人となります。

この場合、父母は既に他界していますので、続柄のみを記載します。
相続人が兄弟のみ
被相続人に配偶者も子供もいない場合、親が相続人となりますが、両親が他界している場合には、兄弟が相続人となります。兄弟の内で被相続人よりも先に死亡している者がいた場合には、先に死亡した兄弟は記載しません。

先に死亡した兄弟に子がいる場合には、代襲者として甥姪を載せますので、下記の法定相続情報一覧図「兄弟の内、1人が既に亡くなっていて代襲者がいる場合(甥姪が相続人)」になります。
兄弟の内、1人が既に亡くなっていて代襲者がいる場合(甥姪が相続人)
被相続人より先に死亡した兄弟は「被代襲者」として死亡日だけ記載します。代襲者となる甥姪は他の相続人と同様に氏名、住所、生年月日を記載します。続柄は「甥・代襲者」「姪・代襲者」と記載します。

法務局への提出方法

法定相続情報を作成したら、1枚印刷して「法定相続情報の作成に必要となる書類」に書いてある書類一式と共に法務局へ提出します。提出先となる法務局は次の4つから選べます。
①被相続人の最後の本籍地 ②被相続人の最後の住所地 ③申出人の住所地 ④被相続人名義の不動産の所在地
法務局に出向いて提出ができない場合には、郵送で上記の法務局に提出することもできます。その場合には返信用封筒を忘れずに添付します。
大体1~2週間程度で認証済みの法定相続情報一覧図が交付されますので、交付されたら受取に行きます。郵送の場合には返信用封筒に入って届きます。
まとめ|ひな形を活用して正確に作成しよう
法定相続情報一覧図は、相続手続きを簡略化するうえで非常に便利な制度です。
この記事で紹介した記載例・書き方のポイントを押さえれば、初心者の方でも問題なく作成できます。
不明な点があれば、法務局に相談することもできます。法務局に相談する際には予約制となっていることが多いため、電話で確認してみてください。
複雑な相続関係がある場合や、ご自分で作る時間がない方、法定相続情報の書き方が分からない方は、行政書士など専門家に相談するのがおすすめです。
法定相続情報一覧図 お安い値段で作成します!5,000円 or 10,000円
当事務所では、法定相続情報一覧図の作成を承っております。ご依頼いただきやすい価格で人気のサービスです。
法務局認証は自分でやられる方
別途郵送料の実費がかかります
上記①②ともに、法定相続情報一覧図を作成のみの価格になりますので、戸籍謄本や住民票はご自分で揃えていただく必要があります。
①PDF納品の場合、ご自分で取得した戸籍謄本すべてのスキャンデータを弊所にメールでお送りいただき、戸籍謄本の内容を確認して、法定相続情報を作成します。作成した法定相続情報をメールで納品しますので、ご自身で印刷していただき、法務局の認証を受けていただくタイプです。
②法務局認証取得の場合、ご自分で取得した戸籍謄本と住民票等一式の原本を弊所まで郵送でお送りください。受け取り次第法定相続情報一覧図を作成し、弊所で法務局へ提出します。認証を受けた書類が交付されましたら、ご依頼者様のお宅へ郵送でお預かりした戸籍謄本類一式と併せて法定相続情報をお送りします。

めんどくさいな、難しそうだな、と思われた方は、プロに頼ってみてください!負担が減りますよ!


